Resumo
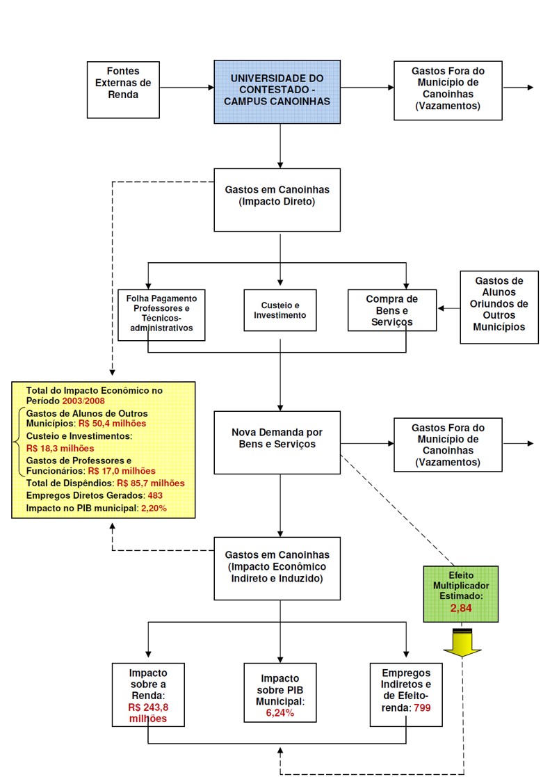
Foram mensurados e avaliados os impactos econômicos e a geração de empregos provenientes dos gastos de custeio e investimentos da Universidade do Contestado no município de Canoinhas utilizando-se um modelo de multiplicadores de gastos keynesianos, cujo coeficiente foi estimado em 2,84. O impacto econômico total provocado pela universidade na economia local foi de cerca de 252,8 milhões de reais ou 6,47% do PIB do município.Referências
ALVES, J. A. B. Impacto socioeconômico da universidade numa visão da economia do conhecimento: estudo de caso do campus Canoinhas da Universidade do Contestado UnC. 2010. 178p. Dissertação (Mestrado em Desenvolvimento Regional) - Universidade do Contestado, Canoinhas, SC, 2010. Disponível em: <http://www.cni.unc.br/unc2009/editais/arquivos/mestrado_dissertacoes/DissertacaoMestradoJorgeAmaroBastosAlves.pdf>. Acesso em: 29 set. 2016.
BRASIL. Constituição da República Federativa do Brasil (1988). Texto consolidado até a Emenda Constitucional n. 57 de 18 de dezembro de 2008. Brasília: Senado Federal, 2008. Disponível em: <http://www.senado.gov.br/sf/legislacao/const/con1988/CON1988_18.12.2008/CON1988.pdf>. Acesso em: 20 set. 2016.
BRAGA, N. G. G. C. Economia digital, economia do conhecimento, economia da informação: e agora? Revista Técnica IPEP, São Paulo, v. 5, n. 1/2, p. 9-19, jan./dez. 2005. Disponível: <http://www.ipep.edu.br/portal/publicacoes/revista/revista2005/TEXTO%201.pdf>. Acesso em: 25 set. 2016.
BRUE. S. L. História do pensamento econômico. Tradução de Luciana Penteado Miquelino. São Paulo: Pioneira Thomson Learning, 2005. 553p.
CARVALHO, F. K. A.; DOMINGUES, M. J. C. S. Administração de campus universitário: avaliação de serviços na percepção dos alunos da Universidade Regional de Blumenau. In: COLÓQUIO INTERNACIONAL SOBRE GESTÃO UNIVERSITÁRIA NA AMÉRICA DO SUL, 6., Blumenau, 2006. Anais eletrônicos... Blumenau, SC: FURB, 2006. Disponível em: <http://home.furb.br/mariadomingues/artigos/VI_COLOQUIO_INTER._GEST%C3O_UNIVERSIT%C1RIA_/Administracao_de_Campus_Universit.pdf>. Acesso em: 8 set. 2016.
CASTELLS, M. A cidade na nova economia. Tradução de Jorge Alberto Machado. In: MACHADO, J. A. S. (Org.). Trabalho, economia e tecnologia: novas perspectivas para a sociedade global. 2. ed. São Paulo: Tendenz; Bauru: Praxis, 2003. Parte 1, cap. 1, p. 15-29.
ENRIQUEZ, J. O futuro e você: como a genética está mudando sua vida, seu trabalho e seu dinheiro. Tradução de Zsuzsanna Spiry. São Paulo: Negócio Editora, 2002.
FAVA-DE-MORAES, F. Universidade, inovação e impacto socioeconômico. São Paulo em Perspectiva, São Paulo, v. 14, n. 3, p. 8-11, jul./set. 2000. Disponível em: <http://www.scielo.br/scielo.php?script=sci_arttext&pid=S0102-88392000000300003&lng=en&nrm=iso>. Acesso em: 31 ago. 2016.
FERNANDES, J. M. S. R. O impacto económico das Instituições de Ensino Superior no desenvolvimento regional: o caso do Instituto Politécnico de Bragança. 2009. Tese (Engenharia Industrial e de Sistemas – Engenharia Económica) – Escola de Engenharia, Universidade do Minho, Braga, 2009. Disponível em: <http://repositorium.sdum.uminho.pt/handle/1822/10535>. Acesso em: 26 set. 2016.
KEYNES, J. M. A teoria geral do emprego, do juro e da moeda. Apresentação de Adroaldo Moura da Silva. Tradução de Mário R. da Cruz. São Paulo: Nova Cultural, 1996. (Os Economistas).
LINS, H. N. A região de aprendizagem como temática e ângulo de observação. Nova Economia, Belo Horizonte, v. 17, n. 1, p. 127-62, jan./abr. 2007. Disponível em: <http://www.scielo.br/pdf/neco/v17n1/05.pdf>. Acesso em: 28 set. 2016.
NAJBERG, S.; IKEDA M. Modelo de geração de emprego: metodologia e resultados. Rio de Janeiro: BNDES, 1999. Textos para Discussão, n. 72. Disponível em: <http://www.bndes.gov.br/SiteBNDES/export/sites/default/bndes_pt/Galerias/Arquivos/conhecimento/td/Td-72.pdf>. Acesso em: 9 jun. 2016.
NAJBERG, S.; PEREIRA, R. O. Novas estimativas do modelo de geração de empregos do BNDES. Sinopse Econômica, Rio de Janeiro, n. 133, p. 25-32, mar. 2004. Disponível em: <https://web.bndes.gov.br/bib/jspui/bitstream/1408/9641/1/Novas%20estimativas%20do%20modelo%20de%20gera%C3%A7%C3%A3o%20de%20empregos%20do%20BNDES.%20_P.pdf >. Acesso em: 9 jun. 2016.
PENA JÚNIOR, M. A. G.; VALÉRY, F. D.; GRACIANO, C. G. Universidade e Desenvolvimento local: reflexões sobre pró-atividade comunitária. In: ENCONTRO NACIONAL DE ENGENHARIA DE PRODUÇÃO, 25., 2005, Porto Alegre. Anais eletrônicos... Porto Alegre: PUC-RS, 2005. , p. 4132-9. Disponível em: <http://www.abepro.org.br/biblioteca/ENEGEP2005_Enegep0707_0298.pdf>. Acesso em: 8 set. 2016.
REGO, C. Análise de alguns efeitos sócio-económicos da Universidade de Évora no território envolvente. In: ECONOMIC POLICIES IN THE NEW MILLENNIUM, 2004. Anais eletrônicos... Coimbra: Universidade de Coimbra - Faculdade de Economia, 2004. p. 1-24. Disponível em: <http://www4.fe.uc.pt/30years/papers/113.pdf>. Acesso em: 26 ago. 2016.
ROLIM, C. F. C.; SERRA, M. Impacto econômico das universidades estaduais do Paraná. 2005. Projeto de Pesquisa. Disponível em: <http://www.economiaetecnologia.ufpr.br/textos_discussao/texto_para_discussao_ano_2005_texto_25.pdf>. Acesso em: 17 set. 2016.
SANTOS, C. R. A. Apresentação. In: A UNIVERSIDADE NA ENCRUZILHADA. SEMINÁRIO UNIVERSIDADE: POR QUE E COMO REFORMAR? 2003, Brasília. Anais e Palestras... Brasília: Unesco, 2003. p. 9-19. Disponível em: <http://unesdoc.unesco.org/images/0013/001339/133968por.pdf>. Acesso em: 27 set. 2016.
STAUB, E. Desafios estratégicos em ciência, tecnologia e inovação. In: CONFERÊNCIA NACIONAL DE CIÊNCIA, TECNOLOGIA E INOVAÇÃO, 2001, Brasília. Anais eletrônicos... Brasília: Ministério da Ciência e Tecnologia. Academia Brasileira de Ciências, 2001. p. 1-19. Disponível em: <http://www.iedi.org.br/admin_ori/pdf/desafios.pdf>. Acesso em: 15 set. 2016.
Direitos Autorais para artigos publicados nesta revista são do autor, com direitos de primeira publicação para a revista. Em virtude de aparecerem nesta revista de acesso público, os artigos são de uso gratuito, com atribuições próprias, em aplicações educacionais e não-comerciais.
